Fortaleciendo profesionales para el futuro
Capacitar para un mundo global, fortaleciendo capacidades, para elevar las competencias y habilidades en distintas especialidades; sustentándose en la innovación e investigación, que coadyuve a alcanzar mayores oportunidades en el desarrollo personal, profesional y empresarial.
Nuestra misión
Nuestra visión
Destacar como líderes en formación técnica y desarrollo profesional con excelencia académica, vocación ética e innovación tecnológica que contribuya en el desarrollo sostenible y el bien común.
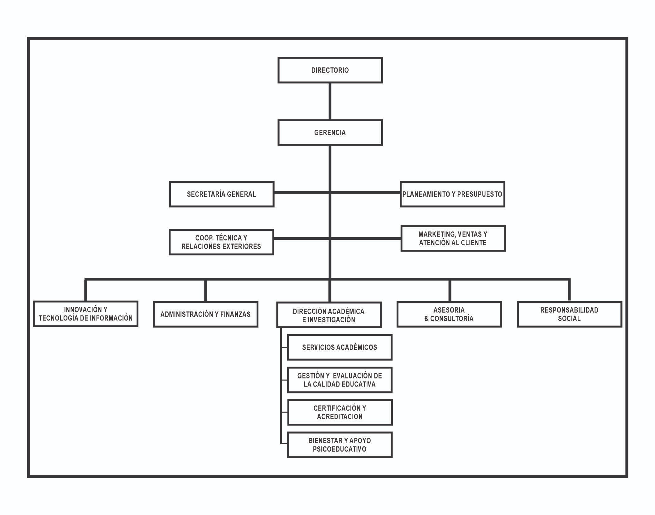
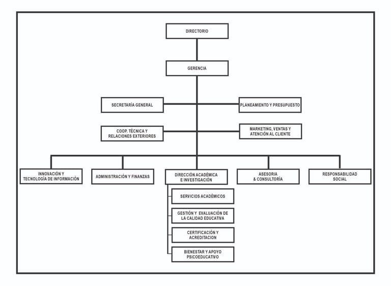
Organigrama
INIFOC cuenta con una organización sólida y bien definida, que integra dirección estratégica, gestión académica, marketing, contabilidad y soporte administrativo. Esta estructura garantiza eficiencia, calidad formativa y confianza para cada profesional que forma parte de nuestra comunidad.


Inifoc me ayudó a mejorar mis habilidades y a ser más competitivo en el mercado laboral peruano.
Juan Pérez
Gracias a Inifoc, ahora tengo más confianza y habilidades para enfrentar los retos laborales en Perú.
María López
★★★★★
★★★★★
Cambio
Fortalecemos profesionales para el mercado laboral.
Liderazgo
Competitividad
+51 939248339
© 2025. All rights reserved.
